This Item Ships For Free!
D flip flop clear shop
D flip flop clear shop, Flip Flops Physics tutorial shop
4.58
D flip flop clear shop
Best useBest Use Learn More
All AroundAll Around
Max CushionMax Cushion
SurfaceSurface Learn More
Roads & PavementRoads & Pavement
StabilityStability Learn More
Neutral
Stable
CushioningCushioning Learn More
Barefoot
Minimal
Low
Medium
High
Maximal
Product Details:
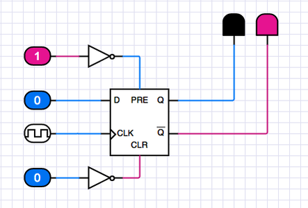
D type Flip Flop Counter or Delay Flip flop shop, digital logic How does retiming flip flop work Electrical Engineering Stack Exchange shop, Solved Flip Flops Add asynchronous preset and clear inputs to the. 1 Answer Transtutors shop, D Flip Flop shop, The SE implementation of the PET D flip flop with asynchronous Preset. Download Scientific Diagram shop, Solved Flip Flops Add synchronous preset and clear inputs Chegg shop, Virtual Labs shop, D Flip Flop SPICE Model Explained EMA Design Automation shop, D flip top flop clear shop, D Flip Flop With Preset and Clear 4 Steps Instructables shop, D flip sales flop preset clear shop, Flip Flops Physics tutorial shop, Solved A negative edge triggered D flip flop with Chegg shop, Edge Triggered D Flip Flop with Asynchronous Set and Reset Tutorial shop, D Flip Flop. ppt download shop, Preset and Clear Inputs in Flip Flop shop, D flip flop with clear circuit a block diagram and b QCA layout. Download Scientific Diagram shop, Virtual Labs shop, Conversion of Flip flops from one flip flop to Another shop, Verify the Truth Table of D Flip flop 7474 shop, D Flip Flop With Preset and Clear 4 Steps Instructables shop, VHDL Tutorial 17 Design a JK flip flop with preset and clear using COMPRACO Industria Tecnologia e Noticias shop, D flip top flop clear shop, D Flip Flop working with PRE and CLR Inputs Digital Electronics Flip Flops shop, Asynchronous Flip Flop Inputs Multivibrators Electronics Textbook shop, D flip outlet flop clear shop, D Flip flop with preset and clear EGR 190 Digital Circuits week 9 4 shop, D Latch Edge Triggered D Flip Flop With Preset And Clear Multisim Live shop, D flip top flop clear shop, D Flip Flop With Preset and Clear 4 Steps Instructables shop, D Flip Flop and Edge Triggered D Flip Flop With Circuit diagram and Truth Table shop, Why do we use preset and clear in flip flops Quora shop, digital logic PRESET and CLEAR in a D Flip Flop Electrical Engineering Stack Exchange shop, PRESET and CLEAR inputs in Flip Flop Asynchronous inputs in Flip Flop shop, digital logic PRESET and CLEAR in a D Flip Flop Electrical Engineering Stack Exchange shop, Product Info: D flip flop clear shop.
- Increased inherent stability
- Smooth transitions
- All day comfort
Model Number: SKU#7471843




